
2020年11月04日 转自沈阳同城会
当然,这也是个方法
不过小编觉得遇到拆迁
也能让你的生活有变化
那沈阳的拆迁补偿标准是怎样的?
沈阳市目前
征地区片综合地价的平均价格为
4.34万元/亩
地价三甲为
乡、镇、街道办事处(村)
征地补偿价
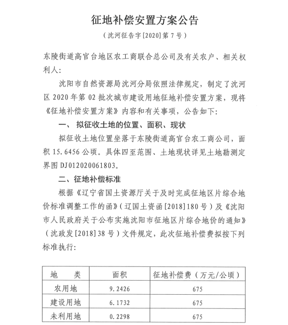
沈河区
农工商联合总公司及有关农户
征地面积:15.6456公顷
补偿金额:675万元/公顷
沈阳农业大学
大东区
农工商联合总公司及有关农户
实际综合补偿标准322.5万元/公顷
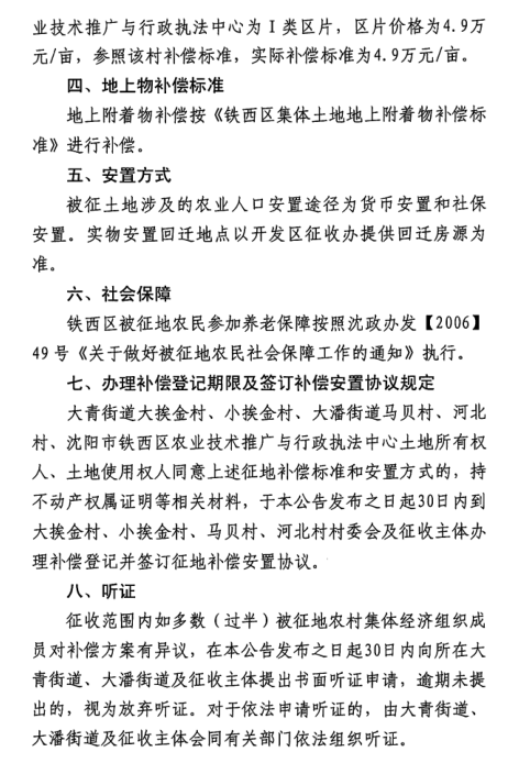
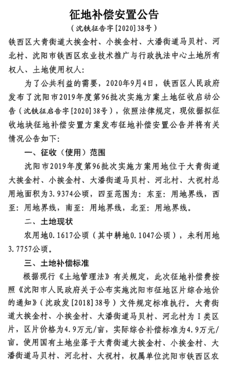
铁西区
双树村、蔡家村、前庙村、中庙村
大于村、翟家村、下地村、小挨金村
马贝村、赵家村、李达村
铁西区农业技术推广与行政执法中心
征地面积:53.0343公顷
以上区片为I类区片,区片价格为4.9万元/亩
实际综合补偿标准4.9万元/亩
皇姑区
田义村
浑南区
大张尔村、火石桥村
英达村
征地面积:0.8953公顷
新民市
大柳屯镇李屯村【27号】
以上的征迁信息中
有没有你家或者熟悉的区域
如果有,那么恭喜你
美好生活正在向你走来
郑俊恒 2020年11月23日
郑俊恒 2020年11月23日
郑俊恒 2020年11月23日
郑俊恒 2020年11月23日
郑俊恒 2020年11月23日


